• 社科赛斯考研
  • 微信
  • QQ
当前位置: 参考书目 > 2024考研参考书目:南京工业大学化工学院2024年硕士研究生招生参考书目
2024考研参考书目:南京工业大学化工学院2024年硕士研究生招生参考书目
来源:南京工业大学研究生院 | 2024-01-18 15:44:24
人浏览

2026考研备考资料包限时领取中......

您只需要填写姓名和电话即可免费领取个人专属备考资料包一份!

各位考生如果想知道2024考研各大院校各专业参考书目是什么?应该怎么复习?就需要从2024硕士研究生参考书目开始看起,从参考书目中找到自己所需要的信息。今天,小编整理了“2024考研参考书目:南京工业大学化工学院2024年硕士研究生招生参考书目”的相关内容,希望对大家有所帮助!下面我们一起来看!
 
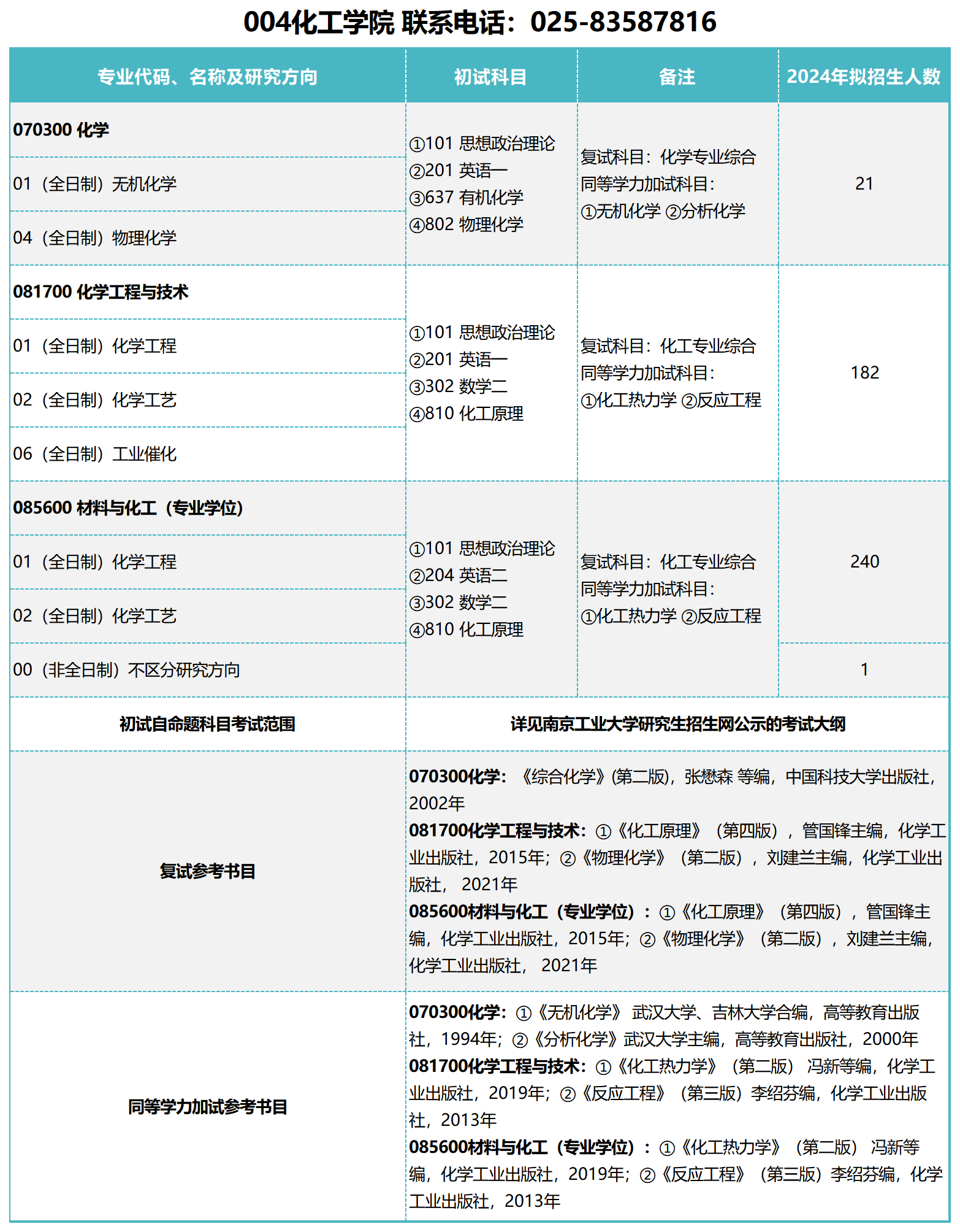
附件:南京工业大学化工学院2024年硕士研究生招生参考书目
 
标题:南京工业大学2024年硕士研究生招生专业目录
 
原文链接:https://gra.njtech.edu.cn/zsw/info/1024/1325.htm
 
以上就是“2024考研参考书目:南京工业大学化工学院2024年硕士研究生招生参考书目”的内容,更多考研信息,请持续关注本网站。
责任编辑:dwj
关键词阅读--
猜你喜欢的课程

X

扫码添加获取各院校复试名单及录取名单

考试日历
考生关注
考研指南
    国家线
备考指导
  • 考研英语
  • 考研政治
  • 考研数学
  • 联考综合
报考信息
  • 动态
  • 报考
  • 招简
  • 大纲
  • 分数
  • 复试
快速查询
扫描二维码关注 社科赛斯官方微信
扫描二维码关注 社科赛斯官方微博
微信公众号
微博二维码
咨询电话

13212228675

在线客服 点击咨询

投诉建议:13212228675

用考研政治刷题
轻松掌握政治考点

X